Vaiko gerovės komisijos sudėtis 2024–2025 m. m.
| Eil. Nr. | Vardas, Pavardė | Pareigos įstaigoje | Pareigos komisijoje |
|---|---|---|---|
| 1. | Zina Stripeikienė | Direktorė | Komisijos pirmininkė |
| 2. | Vaida Kuodytė | Socialinė pedagogė | Komisijos pirmininko pavaduotoja |
| 3. | Geta Pečiulienė | Pradinio ugdymo ir tikybos mokytoja | Komisijos sekretorė |
| 4. | Rūta Vainauskaitė | Direktoriaus pavaduotoja ugdymui | Narė |
| 5. | Džiuginta Kropienė | Specialioji pedagogė | Narė |
| 6. | Dalia Gudienė | Logopedė | Narė |
| 7. | Dainius Čerbulėnas | Psichologas | Narys |
Tikslas – organizuoti ir koordinuoti prevencinį darbą, švietimo pagalbos teikimą, saugios ir palankios vaiko ugdymui aplinkos kūrimą, švietimo programų pritaikymą mokiniams, turintiems specialiųjų ugdymosi poreikių, atlikti mokinio specialiųjų ugdymosi poreikių (išskyrus poreikius, atsirandančius dėl išskirtinių gabumų) pirminį įvertinimą ir atlikti kitas su vaiko gerove susijusias funkcijas.
Uždaviniai
- Vykdyti mokyklos nelankymo, nesimokymo, tabako, alkoholio ir kitų psichiką veikiančių medžiagų vartojimo, smurto, nusikalstamumo, savižudybių ir kitų neigiamų socialinių reiškinių prevenciją.
- Teikti kvalifikuotą logopedo, spec. pedagogo, mokytojo padėjėjų, socialinio pedagogo pagalbą mokiniams, mokytojams, tėvams.
- Vykdyti priemones, padedančias formuoti teigiamą mokyklos ir klasių mikroklimatą, kurti saugią ir palankią mokymuisi aplinką.
- Vykdyti priemones, didinančias mokinių, turinčių specialiųjų ugdymosi poreikių, ugdymo(si) veiksmingumą.
- Vykdyti mokyklos bendruomenės švietimą vaiko gerovės klausimais.
Dokumentai
| Vaiko gerovės komisija | Atnaujinta | Dydis | ||
|---|---|---|---|---|
| 2023 m. vaiko gerovės komisijos veiklos planas | 2025-10-16 16:07:48 | 172.33 KB | ||
| 2022 m. vaiko gerovės komisijos veiklos planas | 2025-10-16 16:07:54 | 147.76 KB | ||
| 2021 m. vaiko gerovės komisijos veiklos planas | 2025-10-16 16:08:00 | 144.54 KB | ||
| 2020 m. vaiko gerovės komisijos veiklos planas | 2025-10-16 16:08:07 | 144.12 KB | ||
| Vaiko gerovės komisijos funkcijų, sudarymo ir jos darbo organizavimo tvarkos aprašas 2024 m. | 2025-04-03 11:49:15 | 160.06 KB | ||
| Vaiko gerovės komisijos funkcijų, sudarymo ir jos darbo organizavimo tvarkos aprašas 2024 m. | 2025-04-03 11:49:15 | 160.06 KB | ||
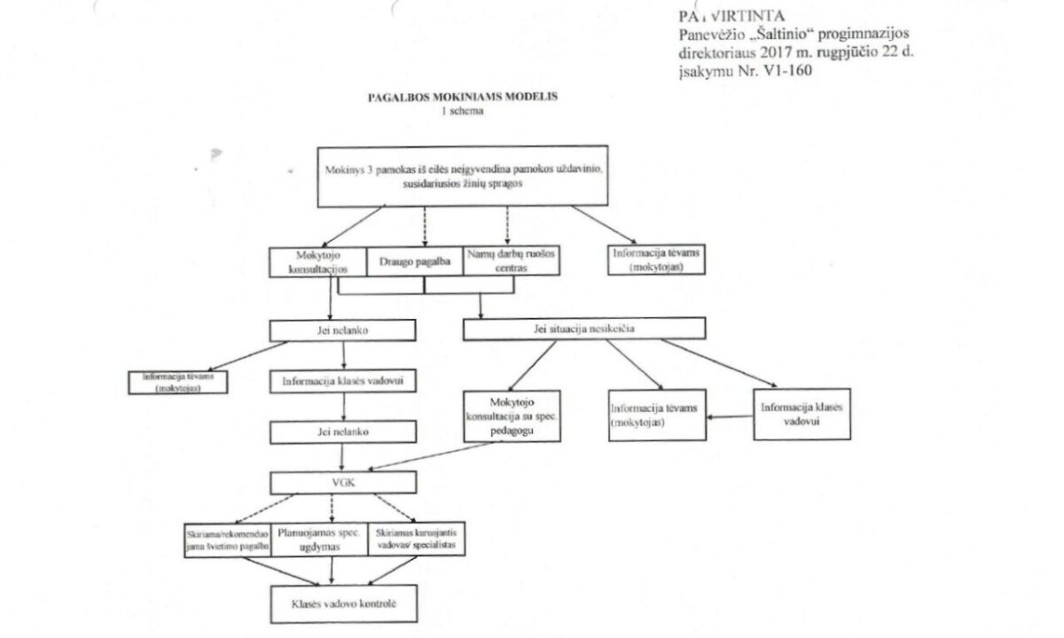
Pagalbos mokiniams modelis
Pamokų laikas
